2022-12-30 16:17:50
潘渡有限公司旗下两只主动型管理的潘渡区块链主题ETF(3112.HK)和潘渡创新主题ETF(3056.HK)于12月8日正式于香港交易所挂牌上市。当日,香港中联办经济部孙湘一部长、香港财经事务及库务局陈浩濂副局长、香港立法会严刚议员、香港立法会金融服务界李惟宏议员、港区全国政协委员吴旭洋先生及中国万向控股有限公司副董事长兼执行董事肖风先生等政商界嘉宾出席了挂牌上市仪式。


潘渡区块链主题ETF(3112.HK)和潘渡创新主题ETF(3056.HK)是2022年下半年首批上市具区块链及创新概念的ETF。其中,潘渡区块链主题ETF(3112.HK)的投资逻辑是通过投资于从事区块链技术开发和商业应用的企业,提供产品服务或技术支持的公司,或者能获益于分布式计算行业发展和进步的上市公司,从而实现长期资本增长以及区块链技术的应用普及。潘渡创新主题ETF(3056.HK)则是通过主要投资于直接或间接参与提供创新产品和服务的公司来实现价值积累和长期资本增长,其中包含但不限于信息技术,电子商务,互联网,自动驾驶,人工智能,区块链,元宇宙和半导体等创新科技领域。
面对首日市场的积极反应,潘渡有限公司行政总裁任骏菲女士表示:“公司旗下两只ETF处于首次发行阶段,基金的投资业绩没有历史包袱。市面上以区块链及创新主题概念的ETF选择不多,预期各行业的区块链及创新科技的应用将日趋紧密联系,看好行业前景亦为市场提供新的选择。且基金于香港交易所挂牌并以港元交易,便利香港投资者。未来,我们将继续秉承长线增长、分散投资、市场效率和新型资产配置的投资理念,并提供多头策略、多元策略、环球宏观、板块分析、定量分析等投资策略,以期获得未来长期稳健发展。”

展望未来,潘渡有限公司将依托全球资本,推动公司业务进一步发展。并在取得优异业绩的同时,为股东创造价值。
关于潘渡有限公司
任骏菲女士是潘渡投资有限公司的行政总裁兼执行董事,在创立潘渡前曾于德意志交易所、真格基金、火币集团担任高管职务,2018年创立红岸基金,专注于虚拟资产投资和区块链相关研究。她在金融服务和资产管理行业拥有超过10年的经验。任女士持有美国普渡大学学士学位,美国南加州大学硕士学位和长江商学院的 EMBA 学位。
公司运用股东具备区块链的专业背景,以及投资团队的专业资产管理经验,将区块链技术和创新概念带入基金产品。投资团队由经验丰富的投资专家组成,他们拥有多年的行业经验,分别在环球大型金融机构深耕多年。
潘渡区块链主题ETF Pando Blockchain ETF (3112 HK)
ETF将至少 70% 的净资产投资于区块链相关公司的股票
在评估一家公司是否涉及区块链业务时,管理人会考虑多项评估标准,其中包括所产生的收入/利润、研发费用以及公司区块链业务的业务计划。
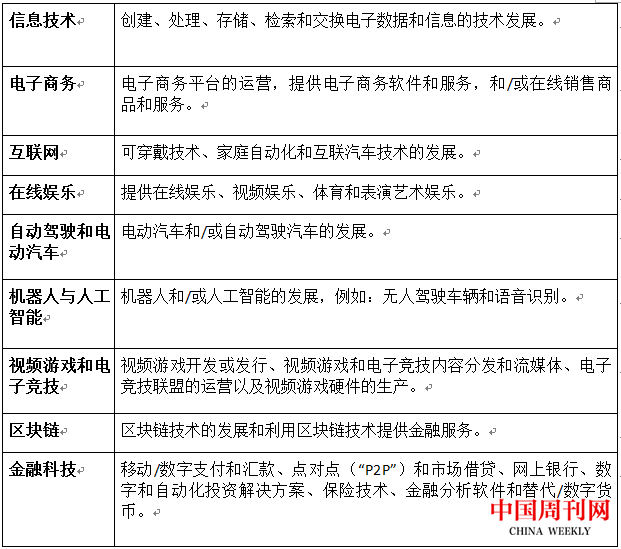
以下是可能涉及子基金将主要投资的区块链业务的公司类别:

潘渡创新主题ETF Pando Innovation ETF (3056 HK)
ETF将至少 70% 的净资产投资于在创新方面处于领先地位的公司。
基金将主要投资:

潘渡投资有限公司崇尚践行长期主义和价值投资的哲学理念,拥抱创新和未来,在投研分析上,定性分析和定量分析融合,在投资策略上未用杠杆,致力于为投资者创造稳健的回报收益。
编辑:海洋