2024-01-24 19:56:56
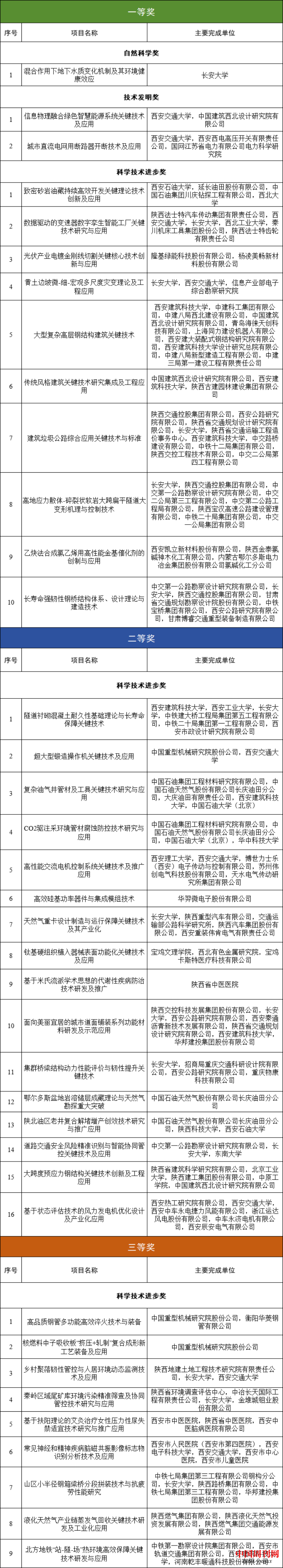
近日,陕西省科技厅发布了《关于2023年度省科学技术奖通过专业会议评审通用项目的公告》,将通过评审的自然科学奖、技术发明奖和科学技术进步奖共278个通用项目予以公示。经开区企业及科研团队共获省科学技术奖38个,其中一等奖13个,二等奖16个,三等奖9个。
陕西省科学技术奖是我省科技方面的最高层次奖项,代表着陕西科技发展的最高水平。此次,经开区众多企业及科研人员参与的项目获奖,不仅是对企业科研水平的肯定,也反映了经开区科创土壤肥沃、科创环境优良的事实。截至目前,经开区拥有各类创新平台和称号639个,高新技术企业906家,设立院士工作站19家,企业研发人员4万余人,其中,省级以上研发机构68家,国家级高新技术企业550家,国家级孵化器、众创空间9家,为区域及企业创新发展提供了“硬支撑”。

2023年以来,经开区以建设世界一流产业创新发展区为目标,以创新驱动发展为引领,聚焦“秦创原先进制造业示范带”使命,以加强科技研发创新、推动科技成果转化、完善政策扶持体系为抓手,持续强化企业创新主体作用,统筹各类科技资源要素,区域高质量发展全面迈向新阶段。
编辑:海洋